第六批高值耗材国采正式启动,瞄准这两大核心品类

来源: 21世纪经济报道

  21世纪经济报道记者 闫硕

  12月22日,国家组织高值医用耗材联合采购办公室(简称“联采办”)发布《国家组织药物涂层球囊类、泌尿介入类医用耗材集中带量采购文件(GH-HD2025-1)》(简称《采购文件》),明确第六批耗材集采申报要求及关键时间节点,采购周期自执行日起至2028年12月31日。

  申报产品需属采购范围且于2025年12月26日(含)前取得有效医疗器械注册证,申报企业需在2026年1月12日17:00前确认供应产品。现场递交申报材料及信息公开将于1月13日开展。本次集采由天津市医药采购中心承担日常工作并负责具体实施。

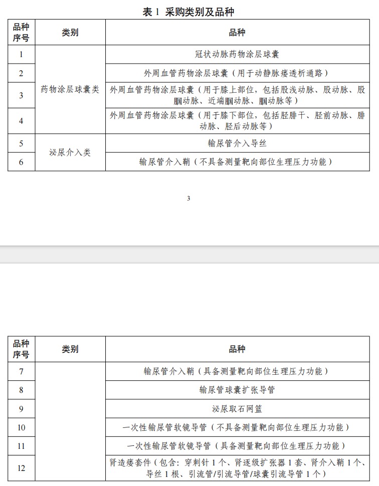
  本轮集采锁定药物涂层球囊、泌尿介入两大高值耗材细分领域,均为临床使用频次高、市场需求刚性的核心品类,合计覆盖12个细分品种,年度总需求量超340万个(套),基本覆盖临床常规使用产品。

  图源|《采购文件》

  值得一提的是,本轮耗材集采还首次引入了“锚点价”的概念。业内观点认为,随着耗材集采中选规则的持续优化,集采在延续以价换量核心逻辑的同时,也将有力破解行业恶性竞争,通过价格合理化惠及更多患者。

  国产替代加速

  药物涂层球囊类耗材作为血管介入治疗的关键器械,此次纳入冠状动脉、外周血管(用于动静脉瘘透析通路、膝上、膝下部位)四个细分品种,年度总需求量达 69万个。

  其中,冠状动脉药物涂层球囊需求最为旺盛,年度需求量61.48万个,垠艺生物、乐普医疗300003)、申淇医疗等企业的医疗机构需求量位居前列,分别达11.33万个、9.71万个、8.69万个,头部企业形成较明显的规模优势。

  从市场占比看,据21世纪经济报道记者初步统计,本轮集采中的冠状动脉药物涂层球囊与外周血管药物涂层球囊(用于膝上部位)国内企业与跨国企业占比均大致为80%和20%;外周血管药物涂层球囊(用于动静脉瘘透析通路、膝下部位)医疗机构年度需求量均为国内企业产品。

  泌尿介入类耗材则聚焦临床手术通路建立的核心环节,涵盖输尿管介入导丝、介入鞘等8个细分品种,年度总需求量超275万个(套)。其中,输尿管介入导丝以137.24万个的年度需求量成为最大单品,瑞邦医疗、库珀医疗、莱凯医疗等企业占据需求前列。

  从市场占比看,本轮集采中输尿管介入导丝中国内企业与跨国企业占比也大致为80%与20%。另外,具备测量靶向部位生理压力功能的产品(输尿管介入鞘、一次性输尿管软镜导管)医疗机构年度需求量均为国内企业产品。国产替代将进一步加速。

  在材质要求方面,输尿管介入鞘、输尿管球囊扩张导管、一次性输尿管软镜导管、肾造瘘套件内各部件不区分材质。此前业内有观点认为,若在分类中忽视材质差异,很可能抑制技术创新的活力。

  有业内人士向21世纪经济报道记者指出,本次《采购文件》针对性地为具备靶向部位生理压力测量功能的介入鞘、软镜增设独立分组,这将有利于推动行业创新,也表明差异化必须以真实临床价值为根基。

  此前流传的《采购文件》的征求意见稿明确了最高有效申报价的制定标准,对已经开展集采的品种,原则上选取省级集采最高中选价格,未开展集采的品种主要选取挂网均价的5折,并参考其他价格信息。但此次的正式文件并未明确提及最高有效申报价的制定标准。

  但从文件中明确的各品种最高有效申报价来看,相关规则基本延续了征求意见稿的思路。比如,摩熵医械数据显示,近两年冠状动脉药物涂层球囊类带量采购的中标价格多为5555元,本次《采购文件》中给出的最高有效申报价为5600元。再如不具备靶向部位生理压力测量功能的一次性输尿管软镜,其挂网价格约为4000元,此次对应的最高有效申报价为1860元,与非集采挂网均价5折的核心逻辑一致。

  图源|《采购文件》中选规则持续优化

  首批国家组织高值医用耗材集采始于2020年,随后,耗材集采逐步进入常态化、制度化推进阶段。在以往五批集采中,冠脉支架、人工关节、脊柱类耗材、人工晶体等多个品类被纳入,相关规则也在持续优化。

  今年8月1日,联采办正式开展药物涂层球囊类及泌尿介入类医用耗材产品信息集中维护工作,第六批医用耗材就此拉开序幕。随后,本次集采稳步推进,其中最值得关注的便是中选相关规则。

  图源|《采购文件》

  与国家组织药品集中带量采购相似,第六批医用耗材集采首次引入了“锚点价格”的概念。根据此前的流传意见稿,锚点价将以“同竞价单元入围均价的60%”与“同竞价单元最低报价”二者取高值确定。而最终发布的《采购文件》将锚点价格设置为同竞价单元入围的有效申报企业“竞价比价价格算数平均价的65%”与“最低竞价比价价格”二者取高值。

  上述业内人士认为,均价比例由60%提升至65%,为市场留出了一定的缓冲空间,不过也需要注意,1.5倍的价格红线约束仍未放松。根据相关规则,竞价比价价格不得超过同竞价单元“锚点价格”的1.5倍。

  此外,多重复活机制进一步优化了竞争格局。未中选企业可通过规则二、规则三下调报价再次争取中选资格,这一机制可以提升企业参与的容错率。但需注意的是,按规则三中选的复活企业,不具备剩余量分配资格。

  根据《采购文件》,医疗机构分配剩余量时,在同一品种内可选择排名由低到高排序的前 40%(如出现非整数则向上取整至个位)的中选企业(按规则三中选的企业除外),也可选择填报过需求量的中选企业(按规则三中选的企业除外)。其他企业不参与剩余量分配。

  毋庸置疑,集采规则的变革将加速重构行业竞争逻辑,不同类型的企业将基于自身优势制定差异化策略。国产头部企业有望成为最大受益者,外资企业面临本土化转型压力,中小企业则将加速退出市场,行业集中度将进一步提升。

关注同花顺财经(ths518),获取更多机会

0

+1
  • 北信源
  • 兆易创新
  • 科森科技
  • 卓翼科技
  • 天融信
  • 吉视传媒
  • 御银股份
  • 中油资本
  • 代码|股票名称 最新 涨跌幅