以数据安全护航能源数智化转型之路

来源: 绿盟科技官微 作者:绿盟君

  随着能源行业数字化与智能化转型持续深化,数据安全已成为直接影响国家能源安全与公共利益的关键议题。作为首部承接《中华人民共和国数据安全法》要求的行业规范性文件,《能源行业数据安全管理办法(试行)》(以下简称《管理办法》)填补了能源行业数据安全领域的制度空白。

  01

  管理办法概览

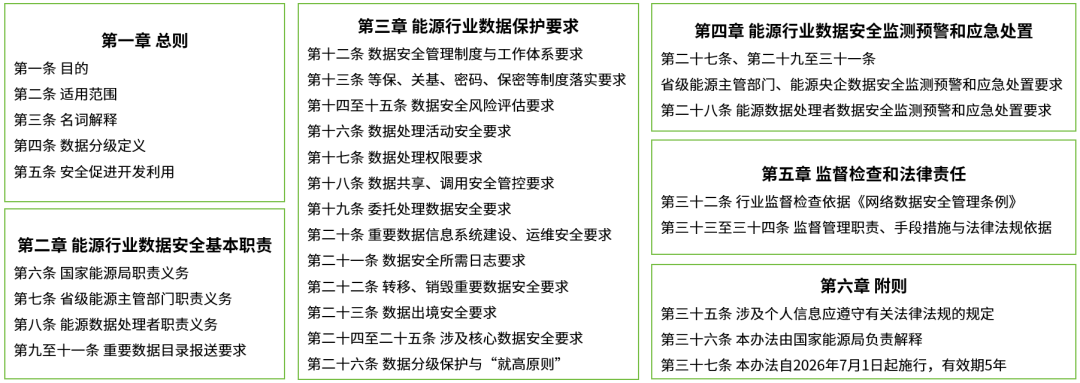
  《管理办法》共六章三十七条,2026年7月1日起施行,有效期5年。

  02

  明确能源数据分级强化数据目录管理

  《管理办法》规范了能源行业数据管理,建立非涉密能源数据的一般、重要、核心三级数据分级保护制度。

  《管理办法》明确了能源行业重要数据目录管理规则,目录应涵盖的内容、具体报送流程,以及每年度报送、重大变化3个月内重报的周期要求。央企子公司、总部、其他处理者等不同主体按对应要求报送重要数据目录。

  03

  厘清责任边界落实保护职责

  《管理办法》划定了能源数据安全的监管责任边界:

  国家能源局负责全国层面的监管、标准制定、目录审核及行业安全体系指导;

  省级能源主管部门负责属地数据处理监督、本地重要数据目录管理;

  能源数据处理者承担数据安全主体责任与内部责任落实的三方权责;

  通过国家与省级主管部门的协同联动监督,保障数据安全措施在全行业有效执行。

  04

  夯实数据安全管理机构与制度

  《管理办法》要求建立健全数据安全管理制度和工作体系,明确了本单位法定代表人或者主要负责人是数据安全第一责任人,分管数据安全的领导是直接责任人。

  05

  建立周期性数据安全风险评估与上报机制

  《管理办法》明确了能源行业数据安全风险评估机制,要求能源行业重要数据处理者和核心数据处理者,应对其数据处理活动每年至少开展一次风险评估,及时整改风险问题,按要求报送数据安全风险评估报告。

  06

  落实关键技术措施构建全面数据安全防护体系

  《管理办法》细化了安全技术应用与管控措施,针对能源重要数据处理活动,需综合采用加密、鉴权、认证、脱敏、校验、审计等技术保护。特别指出重要数据在处理权限、共享调用、委托处理、转移、销毁、出境等场景下的安全要求。

  07

  建立数据安全监测预警和应急处置机制

  《管理办法》推动能源行业数据安全监测预警和应急处置能力建设,明确了风险监测预警和事件处置报告机制。能源数据处理者应及时发现潜在风险,按规定报告预警信息,并有效执行应急预案以控制和消除安全事件影响。

  在国家数据安全法律法规及能源行业政策文件的加持下,能源行业数据安全保障能力建设的紧迫性愈发突出。能源企业数智化转型加速、数据价值提升、安全威胁多样化,这些因素都要求能源企业高度重视数据安全保障工作,加强技术落实、完善管理制度、提升员工安全意识。

  绿盟科技300369)作为能源行业数据安全产业链的重要参与者,始终以创新为帆、技术为桨,将多年深耕网络安全与数据安全领域的积淀,与能源业务场景相融合,紧扣“全场景、可信任、实战化”智慧安全3.0核心理念,以数据安全运营为抓手,全力打造能源行业数据安全体系,用主动防范的安全实力,为能源数智化建设注入强劲的“绿盟力量”!

关注同花顺财经(ths518),获取更多机会

0

+1
  • 北信源
  • 兆易创新
  • 科森科技
  • 卓翼科技
  • 天融信
  • 吉视传媒
  • 御银股份
  • 中油资本
  • 代码|股票名称 最新 涨跌幅