生态环境部就两项涉气监测标准公开征求意见

来源: 杭州市环保产业协会
中性

  为规范生态环境监测工作,近日生态环境部组织编制了6项国家生态环境标准并向社会公开征求意见(涉气2项、水质3项、土壤和沉积物1项),涉气标准分别为《区域环境空气颗粒物(PM10、PM2.5)自动监测质量评估技术要求(征求意见稿)》(二次征求意见)和《固定污染源废气 颗粒态汞、气态氧化汞、气态元素汞和总汞的测定 冰浴撞击式吸收瓶采样/冷原子吸收分光光度法(报批稿)》(二次征求意见)。

  一、《区域环境空气颗粒物(PM10、PM2.5)自动监测质量评估技术要求(征求意见稿)(二次征求意见)》

  本标准为首次发布。

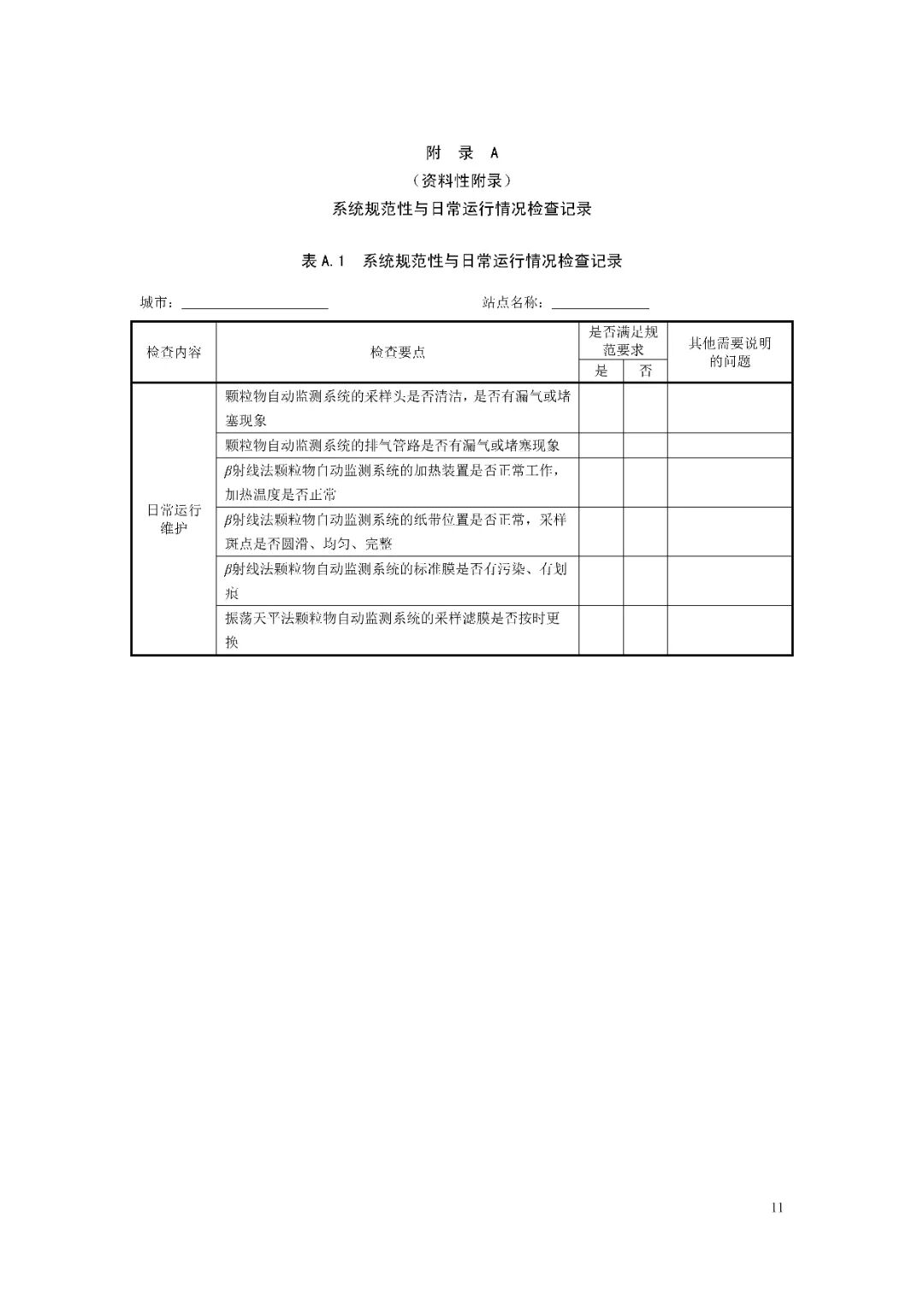
  本标准规定了开展区域环境空气颗粒物(PM10、PM2.5)自动监测质量评估的工作流程、仪器和设备、试剂和材料、质量评估目标、评估区域及点位抽样、现场检查与比对、质量评估、质量保证与质量控制。

  本标准适用于区域环境空气颗粒物(PM10、PM2.5)自动监测的质量评估。

  二、《固定污染源废气 颗粒态汞、气态氧化汞、气态元素汞和总汞的测定 冰浴撞击式吸收瓶采样/冷原子吸收分光光度法(报批稿)(二次征求意见)》

  本标准是对《固定污染源废气 汞的测定冷原子吸收分光光度法(暂行)》(HJ 543— 2009)的修订。本标准于2009年首次发布。本次为第一次修订。本次主要修订内容如下:

  ——优化了方法检出限等方法特性指标;

  ——修订了仪器设备和样品处理要求;

  ——完善了质量保证和质量控制要求;

  ——增加了术语和定义、准确度和注意事项章节。

  本标准规定了测定固定污染源排放废气中颗粒态汞、气态氧化汞、气态元素汞和总汞的冰浴撞击式吸收瓶采样/冷原子吸收分光光度法。

  标准全文:

  关于公开征求《水质 六溴环十二烷和四溴双酚A的测定 同位素稀释/液相色谱-三重四极杆质谱法》等6项国家生态环境标准意见的通知

  为贯彻《中华人民共和国环境保护法》,规范生态环境监测工作,我部组织编制了《水质 六溴环十二烷和四溴双酚A的测定 同位素稀释/液相色谱-三重四极杆质谱法》等6项国家生态环境标准征求意见稿,现公开征求意见。标准征求意见稿及其编制说明,可登录我部网站(http://www.mee.gov.cn)“意见征集”栏目检索查阅。

  各机关团体、企事业单位和个人均可提出意见和建议。请于2025年9月8日前将意见建议书面反馈我部,并注明联系人及联系方式,电子文档请同时发送至联系人邮箱。

  联系人:生态环境监测司 滕曼

  电话:(010)65646262

  邮箱:zhiguanchu@mee.gov.cn

  地址:北京市东城区东安门大街82号

  邮编:100006

  附件:

  1.征求意见单位名单

  2.

  3.

  4.

  5.

  6.

  7.

  8.

  9.

  10.

  11.

  12.

  13.

  生态环境部办公厅

  2025年8月6日

  (此件社会公开)

  《区域环境空气颗粒物(PM10、PM2.5)自动监测质量评估技术要求(征求意见稿)(二次征求意见)》

  左右滑动查看更多

  02

  《固定污染源废气 颗粒态汞、气态氧化汞、气态元素汞和总汞的测定 冰浴撞击式吸收瓶采样/冷原子吸收分光光度法(报批稿)(二次征求意见)》

关注同花顺财经(ths518),获取更多机会

0

+1
  • 北信源
  • 兆易创新
  • 科森科技
  • 卓翼科技
  • 天融信
  • 吉视传媒
  • 御银股份
  • 中油资本
  • 代码|股票名称 最新 涨跌幅