注意,明年买新能源车,购置税减免有新要求

来源: 中国联通

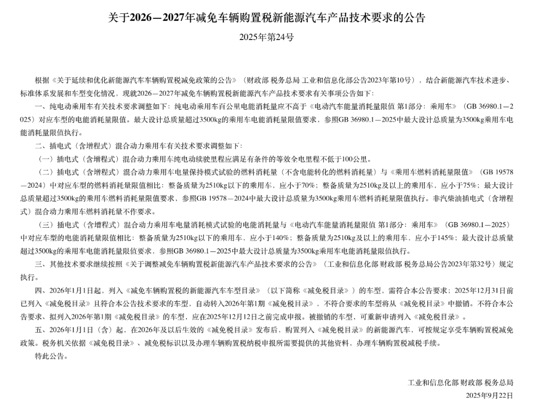
  工业和信息化部、财政部、税务总局

  近日联合公告2026至2027年减免

  车辆购置税新能源汽车产品技术要求

  根据公告,纯电动乘用车

  百公里电能消耗量应不高于

  《电动汽车能量消耗量限值 第1部分:乘用车》

  对应车型的电能消耗量限值等

  这一政策从能耗标准层面为行业划定发展方向

  而新能源汽车的持续升级

  始终离不开储能技术的坚实支撑

  作为新能源汽车的核心动力基础

  储能技术的性能直接影响车辆续航、

  安全与能效,两大产业在技术、

  市场层面天然存在深度协同的纽带

  在新能源产业加速发展的背景下

  政策引导和技术实践协同发展的需求

  正推动储能产业加速向数智化转型

  而技术赋能成为关键驱动力

  中国联通湖北分公司与联通数科携手

  为中能建储能科技打造

  “中能建储能科技5G全连接工厂”

  该项目以5G混合专网为核心

  深度融合智能技术

  在储能产品制造关键环节实现多项突破

  为新能源储能产业的

  数智化转型提供坚实支撑

  推动新能源产业在

  技术创新中迈向高质量发展

  网络赋能:5G+全链路创新驱动生产变革

  作为储能领域的重要企业,中能建储能科技在新能源产业高速发展的背景下,对生产效率和柔性制造提出极高要求。湖北联通依托5G混合专网,将UPF(5G核心网元之一)下沉至园区,实现端到端时延≤10毫秒的高可靠数据传输,并部署5G基站和MEC边缘计算节点,每秒可处理20万点传感器数据,为智能化生产筑牢网络基石。

  该项目构建了“感知层、网络层、平台层、应用层”的分层架构,通过RCS(富媒体通信)工控系统+模块化AGV(无人货运机器人)平台,结合5G网络连接设备、传感器和机器人,实现了风冷、液冷、船舶电池三种不同型号产品的柔性生产。

  “借助5G+智能技术,工厂不仅能快速响应多品种、小批量的生产需求,还能在突发工况下通过远程操控快速切换备用设备或调整产线参数,保障生产连续性。”项目负责人介绍,目前工厂通过AI算法动态优化生产节拍和能源分配,该工厂的单位产品能耗相比改造前下降了12%,年减少非计划停机损失超200万元。

  在研发设计环节,项目结合电芯尺寸数据与仿真测算,实现产品开发、供应链、生产制造的闭环管理,使产品验证周期缩短30天,验证成本减少50%以上;在仓储物流环节,通过MES(制造执行系统)系统与5G高精度定位技术的结合,优化生产任务派工和物料流转,提升了资源利用率;在生产制造环节,5G+激光振镜焊接协同控制技术成为“点睛之笔”,机器视觉系统通过5G网络实时采集焊接过程图像数据,六轴机器人带动高功率振镜焊接头实现自动纠偏焊接轨迹,一次优率≥99.8%,显著提升了产品质量稳定性;在节能减排方面,利用AI专业小模型辅助输出峰谷电价与设备负载率的动态排产方案,每年可节省电费300万元。

  技术创新:从“单点应用”到“全链协同”

  项目还首创了“网络基础设施共建+联合研发创新+数据共享服务”合作模式——湖北联通发挥5G网络技术优势,为工厂打造专属5G专网,联合各方开展5G在柔性生产、远程操控、能效优化等场景的应用研发,同时提供数据存储、分析和管理服务,助力实现生产全链条的智能化协同。

  服务引领:助力湖北新能源产业“加速跑”

  作为新能源行业的重点项目,其成功落地为湖北省新能源储能产业的智能化升级提供了示范样本。项目不仅带动了上游锂、钴等原材料供应商和下游储能应用领域的协同发展,还推动了储能制造工艺的革新与产业生态的完善。

  “我们将以该项目为基点,进一步拓展5G+AI在预测性维护、数字孪生等场景的应用,为更多储能企业提供‘智改数转’解决方案。”湖北联通相关负责人表示,“助力湖北打造新能源领域‘5G+工业互联网’创新高地,推动产业高端化、智能化发展,为实现‘双碳’目标贡献数字力量。”

  目前,该项目已荣登工业和信息化部2025年5G工厂名录,成为储能制造智能化升级的典范,其技术成果和合作模式正逐步向汽车零部件、光电子等领域推广,持续为当地工业经济的高质量发展注入新动能。

关注同花顺财经(ths518),获取更多机会

0

+1
  • 北信源
  • 兆易创新
  • 科森科技
  • 卓翼科技
  • 天融信
  • 吉视传媒
  • 御银股份
  • 中油资本
  • 代码|股票名称 最新 涨跌幅